搜尋

任你搜索,樂屋世界

搜尋

關鍵字:保障消費者權益

一共有:77筆"保障消費者權益"結果被找到
排序方式:
立建築經理業專法?內政部討論中

立建築經理業專法?內政部討論中

【住展房屋網/綜合報導】自1980年代房屋採預售屋房市銷售興起,為維護不動產交易秩序,內政部自1986年發布「建築經濟公司管理辦法」,透過輔導建立建築經理業,促進建築業發展。於2019年某立法委員召開「建築經歷業管理條例立法之可行性」公聽會,針對納入不動產開發業健全發展制度檢討計劃,於近日召開會議進行討論。 內政部公告指出,此次會議將討論以下事項:建經業在不動產市場的功能定位,依建經業起源,初期建經業功能在於協助建築工程計劃、...

內政部:新制預售屋買賣契約上路  消費者權益更有保障

內政部:新制預售屋買賣契約上路 消費者權益更有保障

【網路地產王/綜合報導】為保障消費者購買預售屋的權益,完備預售屋買賣契約,內政部已公告修正「預售屋買賣定型化契約應記載及不得記載事項」部分規定,並訂於110年1月1日施行,未來不動產業者與消費者簽訂的預售屋買賣契約,應符合新制契約規定,業者違反規定者,經限期改正而未改正,最高可處30萬元罰鍰。 內政部表示,這次契約修正重點包括: 一、預售屋建材不得使用電弧爐煉鋼爐碴(石)及檢測規定。 二、配合民法規定共有部分停車位(法定停車位)不予分配土地權利範圍...

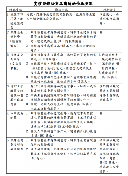
實價登錄法案三讀通過 資訊將更透明、即時、正確

實價登錄法案三讀通過 資訊將更透明、即時、正確

【網路地產王/綜合報導】今(30)日立法院三讀通過「平均地權條例」、「地政士法」及「不動產經紀業管理條例」等三法修正草案,內政部表示,這次修法除了將門牌、地號完整揭露、預售屋全面納管且即時申報、增訂主管機關查核權及加重罰責外,也納入預售屋紅單交易管理及定型化契約備查規定。施行後將可促進不動產交易資訊更透明、即時、正確,並喝止預售屋交易炒作,健全市場發展。 內政部進一步說明,本次三讀通過法案修正重點包括: 一、 成交資訊門牌、地號完整揭露: ...

實價登錄2.0三讀通過!5大重點一次看

實價登錄2.0三讀通過!5大重點一次看

立法院30日三讀通過實價登錄2.0,最重要的變革是預收屋銷售前後都要申報納管,同時實價登錄公布資訊將揭露到每個門牌,讓房屋交易市場更加透明。 在朝野黨團都有共識下,實價登錄2.0的相關三項法案修法,快速通過委員會審查,並安排在本次會期結束前完成三讀。 內政部表示,施行後將可促進不動產交易資訊更透明、即時、正確,並遏止預售屋交易炒作,健全市場發展。 本次三讀通過法案修正重點包括: 一、成交資訊門牌、地號完整揭露:刪除現行成交資訊以區段...

新制預售屋買賣契約 保障消費者權益

新制預售屋買賣契約 保障消費者權益

【住展房屋網/綜合報導】為保障消費者購買預售屋的權益,完備預售屋買賣契約,內政部於近日公告修正「預售屋買賣定型化契約應記載及不得記載事項」部分規定,訂於2021年1月1日施行。未來不動產業者與消費者簽訂的預售屋買賣契約,須根據符合新制契約規定,業者違反規定者經限期改正;未改正者最高可處30萬元罰鍰。 內政部表示,契約修正是配合民法規定辦理,不影響已完成產權登記的原有建物。這次契約修正重點包括:一、預售屋建材不得使用電弧爐煉...

預售屋稽查違失 地方政府將陸續開罰

預售屋稽查違失 地方政府將陸續開罰

【住展房屋網/綜合報導】內政部會同行政院消費者保護處、縣市政府消保、地政及建管單位,針對6個縣市23個預售屋建案進行大規模聯合稽查並表示,稽查結果僅有1個建案無違規缺失,其餘各建案的違規事項,均已發函縣市政府儘速要求業者限期依法改正,逾期未改正或違規事證明確者將依法裁罰。 本次稽查發現有10件銷售中心或樣品屋不符合規定,其中大部分銷售中心或樣品屋屬於臨時建築,應依建築法規定申請建築許可及核准使用。內政部已發函請縣市政府就...

重懲!預售屋營造熱潮假象 最重罰2500萬

重懲!預售屋營造熱潮假象 最重罰2500萬

近日各地傳出排隊購屋的情形,甚至有台中3位金主一次購入426戶的消息。對於房市過熱問題,內政部表示,近來房市交易盛傳部分建商未取得建造執照,即利用各種手法辦理預購或潛銷行為。 內政部強調,建商未領得建造執照即有銷售或廣告等誤導消費的行為,已違反公寓大廈管理管理條例及公平交易法,最重可處2,500萬元,將督同各地方政府加強查核,如涉有不法,將依法開罰,絕不寬貸。例如台中七期有建案尚未取得建造執照即在網站開放預約,吸引消費者預約購屋。 內政...

房仲逆勢展店 加入實價3.0護正義

房仲逆勢展店 加入實價3.0護正義

【住展房屋網/綜合報導】以親切的「小巢」經紀人傳遞在地經營形象的有巢氏房屋,在疫情衝擊下逆勢展現實力,今年1-4月已新展超過25店,全台店數邁向350店。過去連續3年的時間,該業者整體業績及聯賣業績年成長率皆高達30%,2019年聯賣業績更是2018年的1.6倍,顯見永慶加盟三品牌深度聯賣績效驚人,已成為加盟店穩健的業績來源。 有巢氏房屋自5月份起加入「實價登錄3.0」行列,提供成交行情資訊揭露至門牌。永慶房產集團加盟事業處總經理莊志成指出...

房仲業者推實價登錄揭露至門牌 保買賣權益

房仲業者推實價登錄揭露至門牌 保買賣權益

【住展房屋網/綜合報導】根據永慶房屋指出,該業者8月推出「實價登錄3.0」揭露成交行情至門牌後,上店客戶增加三成,尋求估價服務的客戶也增加超過兩成,來客數量反映消費者對透明房價的需求。分析「實價登錄3.0」查詢量最高的區域,在雙北市分別是板橋、新莊、內湖、中和與林口,全台線上查詢量最高的縣市則為新北市,再來是高雄市、台北市。 永慶房屋業管部協理陳賜傑表示,成交行情揭露至門牌,不僅讓買賣雙方對於價格的認知更趨一致,縮短雙方來...

房仲業者推實價登錄揭露至門牌 保買賣權益

房仲業者推實價登錄揭露至門牌 保買賣權益

【住展房屋網/綜合報導】根據永慶房屋指出,該業者8月推出「實價登錄3.0」揭露成交行情至門牌後,上店客戶增加三成,尋求估價服務的客戶也增加超過兩成,來客數量反映消費者對透明房價的需求。分析「實價登錄3.0」查詢量最高的區域,在雙北市分別是板橋、新莊、內湖、中和與林口,全台線上查詢量最高的縣市則為新北市,再來是高雄市、台北市。 永慶房屋業管部協理陳賜傑表示,成交行情揭露至門牌,不僅讓買賣雙方對於價格的認知更趨一致,縮短雙方來...